
个人战略决策系统 (PSDS) 系列文章
第零章:世界观 - 在与世界的热恋中,找到你的航线
"人不是活在客观世界里,而是活在自己建构的意义世界里。" —— 卡尔·荣格
我们每个人,都像一艘航行在无垠大海上的船。有人随波逐流,将方向盘交给命运;有人则手握罗盘,校准航线,乘风破浪。
区别是什么?是后者拥有一张海图,和解读海图的能力。
在我们学习如何使用个人战略决策系统(PSDS)这套精密的"导航仪"之前,我们必须先学会看懂这张海图的图例——从哲学与系统论的视角,理解我们是如何通过扮演**"体验者"、"创造者"、"连接者"与"适应者"**这四重角色,在与世界的互动中找到自己的航线。这,是一切战略的起点,是一切有意义的航行的哲学基础。
一图看懂你与世界的关系:从自我到宇宙的四重奏
我们可以将"船"(你)与"海"(世界)的关系,描绘成一个层层递进的系统。它揭示了我们在世界中的位置,以及我们可用的杠杆。

第一层:作为"体验者"的我 (I Am) - 航行的内核
这里是系统的原点,是你一切主观世界的总和。作为 "体验者",你是一切意义的赋予者。你的价值观是系统的"第一性原理",你的身心状态是系统运作的"初始能量",你的个人目标则是系统演化的"终极指向"。在这里,你并不创造,也不连接,你只是纯粹地"在",感受航行的颠簸与壮丽,并决定这一切对你意味着什么。
战略之锚:系统论的基石在于对系统本身的清晰定义。一次伟大的航行,始于对船只本身的诚实评估。一个燃料耗尽或龙骨断裂的系统,注定无法持续。
第二层:作为"创造者"的我能 (I Can) - 可用的杠杆
这是你主动作用于外部世界的层面。作为 "创造者",你开始构建自己的"输出系统"。你通过 技术(技能栈)、品牌(影响力)和 载体(公司/平台/产品)这些杠杆,向世界输出价值。从系统视角看,这就是创造正反馈循环的关键:你的每一次创造性输出,都会改变你与外部系统的关系,并带回新的信息与资源,从而增强你下一次创造的能力。
战略之舵:杠杆是系统效率的放大器。你如何选择、组合并升级你的杠杆,直接决定了你航行的速度、效率和影响力。
第三层:作为"连接者"与"适应者"的我在 (I Am In) - 身处的系统
在这一层,你是一个更大网络中的节点。你必须扮演好两个关键角色:
- 作为"连接者":你主动地在宏观经济、行业趋势、社区生态这些庞大系统中建立"接口",获取信息、资源和盟友。你不再是一座孤岛,而是网络的一部分,通过连接创造出1+1>2的价值。
- 作为"适应者":你必须认识到个体力量的局限。真正的智慧,是学会在你无法改变的"洋流与季风"中保持动态平衡。这要求你具备系统的"韧性"与"敏感性",洞察系统变化,顺势而为,规避风险,甚至将挑战转化为机遇。
战略之帆:真正的船长,是系统思考者。他们不仅会掌舵(创造),更会升帆(适应与连接),懂得借助系统的力量,用最小的能耗达到最远的目的地。
第四层:存在的世界 - 我思 (I Think About)
这是最宏大的背景——整片海洋本身。它关乎文化、历史、自然规律和终极哲学。它决定了海水为何是咸的,星辰为何可以导航。我们无法改变海洋,但海洋的规律无时无刻不在塑造我们的航行。
战略之罗盘:一个伟大的航线,其方向必然与"磁北"(世界的底层规律)相符。它回答了终极问题:这次航行,是否能发现新的大陆,是否能为后来的航海家留下宝贵的航海图?
所以,我们为何需要一条航线(战略)?
看懂了这张海图,答案便不言而喻:
- 为了对抗迷航的恐惧:大海充满不确定性。一条清晰的航线,能让你在风暴中保持镇定,在迷雾中辨明方向,给你前行的勇气和信心。
- 为了成为船长,而非乘客:没有航线,你只是在海上漂浮的乘客,命运由风浪决定。拥有航线,意味着你主动地在"体验者"、"创造者"、"连接者"和"适应者"的角色间切换与精进,成为自己航程的真正主导者。
- 为了珍惜宝贵的燃料:你的精力、时间和注意力是有限的。一条精心规划的航线,确保你不会在原地打转或驶向死胡同,让每一份燃料都用在刀刃上。
- 为了一场身心合一的旅程:最好的航行,是船长内心的向往(价值观)与船只前进的方向(行动)完全一致。战略,就是确保这两者同频共振,让你在航行的每一刻都充满力量与喜悦。
个人战略决策系统(PSDS),就是一套帮你绘制并执行这条航线的方法论。它将指引你:
- 检修你的船只:深入了解你的内核。
- 升级你的工具:选择并打磨你的杠杆。
- 研读你的海图:洞察你所处的系统。
在下一篇文章中,我们将正式开始绘制海图的第一步——《理论基石:认知世界的六大支柱》,它将详细解构构成你航行世界的关键要素。
第一篇:理论基石 - 认知世界的六大支柱
“如果你不知道你要去向何方,任何一条路都将把你带向不知名的所在。” —— 刘易斯·卡罗尔
在上一章,我们将人生比作一场航行,并将PSDS视为导航的罗盘与海图。现在,我们要开始学习如何绘制这张海图。第一步,就是识别并理解海图上的核心标记——那些决定了我们航行质量的关键要素。
PSDS的“六大核心支柱”,就是构成这张海图的骨架。它们是我们用来观察和分析世界的六个核心视角,涵盖了从内在自我到外部环境的方方面面。
六大支柱的分层模型
为了更好地理解这六大支柱,我们延续上一章的分层模型,将它们归入“内核”、“杠杆”和“系统”三个层次中。

第一层:航行的内核 (The Ship's Core)
这是所有战略的起点和终点,是驱动一切航行的引擎室与驾驶舱。
1. 👤 人 (Person) - 唯一的船长
- 定义:你,是这场航行中唯一的“船长”。你是一切决策的源头,你的心智、体能和精神状态,直接决定了你能驾驭什么样的船、能走多远、以及航行的最终品质。这一支柱强调,优秀的船长本身,就是最核心的战略资产。
- 核心元素:
- 内在属性 (船长的航海罗盘):这是你航行的“不变”之物。它包括:
- 价值观与原则:决定你是非对错的底层代码。
- 兴趣与热情:为你提供持续动力的天然燃料。
- 人生目标与愿景:指引航向的北极星。
- 状态管理 (船长的体魄与精力):这是你航行的“可变”之物。它包括:
- 身体健康:饮食、睡眠、锻炼,决定了船体的坚固程度。
- 心理韧性:情绪稳定性、抗压能力,决定了面对风暴时的恢复力。
- 精力水平:专注力、意志力,是你每天可用的“燃料储备”。
- 成长性 (船长的学习能力):这是你航行的“进化”之力。它包括:
- 学习能力:获取新知识、缝补技能漏洞。
- 反思与自我认知:定期校准罗盘,确保航向未偏。
- 内在属性 (船长的航海罗盘):这是你航行的“不变”之物。它包括:
- 战略意义:对船长自身的投资,是回报率最高的战略投资。一个伟大的船长,能将一艘普通的船发挥到极致;而一个糟糕的船长,也能让最先进的巨轮触礁。那个关于“建造快艇还是远洋轮船”的问题,其答案首先取决于:你想成为什么样的船长?
第二层:可用的杠杆 (The Sails & Rudder)
这是你用来放大自身影响、与世界高效互动、并最终实现目标的直接工具。
2. 💻 技术 (Technology) - 你的船帆
- 定义:“技术”是广义的,它指代任何能够让你高效创造价值、解决问题的可重复的方法论和工具集。它不仅仅是代码或软件,也包括你的思维框架和工作流程。
- 核心元素:
- 创造类技能:编程、设计、写作、分析等,这是你制作“产品”的能力。
- 沟通类技能:演讲、谈判、协作、共情等,这是你连接“船员”和“港口”的能力。
- 管理类技能:项目管理、时间管理、精力管理等,这是你确保“航行”本身平稳有序的能力。
- 战略意义:船帆的质量决定了你能利用多大的风力。单一的、过时的帆可能会在变化的风向中让你寸步难行。构建一个“T”字型的技能组合(一专多能)能让你既有深度,又有广度,足以应对各种复杂海况。你需要思考:你的主帆(核心技能)在今天的“风”中是否依然高效?你是否需要学习缝制一张适应新“风向”的副帆?
3. 🏢 载体 (Vehicle) - 你选择并驾驶的船
- 定义:你所选择并驾驭的“船”。它承载你的个人价值,并将其放大。你选择的船型,直接决定了你的航行速度、可触达的范围以及面对风浪时的稳定性。
- 核心元素:
- 组织形式:你是在巨型航母(大公司)、敏捷快艇(创业公司)、研究潜艇(科研机构),还是在打造自己的独木舟(自由职业/个人企业)?
- 平台属性:不同载体拥有截然不同的文化(船员氛围)、规则(航行章程)、资源(船上补给)和风险收益比(航线风险)。
- 战略意义:选择合适的船,能让船长的努力事半功倍,它是一个强大的“价值放大器”。反之,错误的船则会不断消耗你的能量。这是一个船长与船动态匹配的过程,你需要定期评估两者的匹配度。你需要思考:你当前驾驶的这艘船,是在加速你驶向目的地,还是因其固有的航线、速度或文化,在拖慢你的航程?
4. 📢 品牌 (Brand) - 你的旗帜
- 定义:品牌是你价值的“预告”,是你在他人心中建立的、关于“你能稳定提供何种价值”的预期和信誉。它是一面旗帜,让别人在看到你之前,就已了解你。
- 核心元素:
- 专业声誉:通过持续、高质量的产出建立。
- 作品集/成果:你价值主张的“可验证证据”。
- 人际网络:信任你、愿意为你背书的“盟友船队”。
- 一致性:你在不同场合下传递的信息是否统一、可信。
- 战略意义:强大的品牌如同一个“引力场”,它能主动吸引机会、资源和合作者向你靠拢,极大降低你的“获客成本”。在机会的海洋中,一面鲜明的旗帜能让你被关键的“灯塔”和“领航员”看见。你需要思考:你的旗帜向其他船只传递了什么信号?是可靠、创新、专业,还是模糊不清?
第三层:身处的系统 (The Tides & Winds)
这是你无法直接控制,但必须深刻理解并顺势而为的宏观力量。航行的智慧不仅在于奋力划桨,更在于懂得借助风与海流。
5. 🌍 外部因素 (External Factors) - 天气与洋流
- 定义:影响你所在“海域”的宏观趋势,它们构成了你航行的“游戏规则”。
- 核心元素:可以用PEST模型来系统扫描:
- 政治(P):政策法规、地缘政治风险等,如同海上的“航行管制区”。
- 经济(E):经济周期、利率变化、产业融资情况,如同全球的“暖流与寒流”。
- 社会(S):人口结构、消费习惯、文化思潮,如同季节性的“社会洋流”。
- 技术(T):颠覆性技术的出现与普及,如同足以改变航道的“科技巨浪”。
- 战略意义:优秀的船长能区分“天气”(短期波动)和“气候”(长期趋势)。他们从不逆着洋流和飓风死磕,而是调整航线,利用这些力量。对宏观环境的洞察力,决定了你的战略是顺势而为,还是举步维艰。你需要思考:你是在被动应对每天的天气变化,还是在主动调整航线,以驾驭未来数年的长期洋流?
6. 🎓 学术与研究 (Academia & Research) - 天文与气象学
- 定义:驱动范式转移、创造全新“风口”的根本性力量。如果说“外部因素”是风,那么这一层就是研究“大气物理”的科学。
- 核心元素:
- 基础科学突破:可能会在未来催生全新产业的底层发现。
- 前沿论文与思想模型:顶尖头脑对未来的思考,是新“风向”的早期信号。
- 实验室原型:尚未商业化,但已验证可行性的“未来科技雏形”。
- 战略意义:关注这一层,是为了获得“范式预判”的能力。它让你不仅仅是在“顺风”航行,而是有能力在“起风前”就到达风口。这让你从一个“看天气”的水手,升级为一个“懂天象”的战略家,让你在思考五年、十年后的航线时,有更底层的依据。你需要思考:今天在实验室和论文中发生的事,哪些有可能在十年后,彻底改变你所在“海域”的地图?
如何运用六大支柱?
理解这六大支柱,是你进行 "静态评估"(我们将在后续文章中详述)的第一步。现在,你可以像一位船长在出航前那样,检查你的航行清单:
- 内核:作为船长,我的状态如何?罗盘是否校准?精力是否充沛?
- 杠杆:我的船帆是否需要修补或更换?我所驾驶的船是否与我的目标一致?我的旗帜是否足够鲜明?
- 系统:未来几个月的天气如何?航道上是否有新的洋流或风暴正在形成?
通过系统性地回答这些问题,你将得到一张关于自我和世界的初步画像。这正是制定一切有效战略的坚实基础。
在下一篇文章中,我们将深入探讨 《核心引擎:驱动个人成长的六维资本》,它将为你提供一套量化评估"燃料"和"船体"的工具。
第二篇:核心引擎 - 驱动个人成长的六维资本
在前面的章节中,我们绘制了航行的“海图”(六大支柱),明确了我们与世界的关系。现在,我们要深入“船舱”,检查并理解驱动我们航行的核心资源——我们的资本。
如果说人生是一场无限游戏,那么“资本”就是我们在这场游戏中的属性面板和资源背包。我们所做的每一个决策,无论是学习一项新技能、跳槽到一家新公司,还是参加一次社交活动,其本质都是一次资本的投资与交换。我们投入一部分现有资本,以期换取未来更多或更优质的资本。
PSDS将个人发展的核心资源归纳为六个维度,即“六维资本理论”。
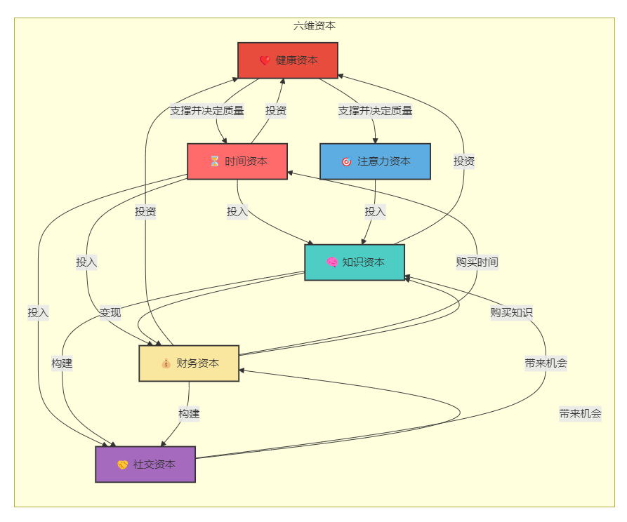
六维资本的关系图
这六种资本并非孤立存在,而是相互关联、相互转化的。它们共同构成了一个动态的个人资源系统,其中健康资本是支撑一切的基石。

1. ❤️ 健康资本 (Health Capital) - 一切资本的基石
- 定义:你的身体与精神的综合健康状态,包括体力、精力、情绪稳定性和心理韧性。
- 特性:
- 基础性:它是承载其他所有资本的“容器”。容器一旦漏水,其他资本都会加速流失。
- 可投资性:可通过投入时间(睡眠/锻炼)、财务(健康食品/服务)、知识(健康学识)来增强。
- 消耗性:会因压力、不良作息而损耗,是所有资本中最容易被“透支”的。
- 战略意义:健康是乘数,其他资本是加数。当健康为零时,一切归零。管理健康资本,就是确保你的“个人系统”能够长期、稳定、高效地运行。它不是可选项,而是所有战略的绝对前提。
2. ⏳ 时间资本 (Time Capital) - 最公平的资源
- 定义:你所拥有的最公平、最有限、不可再生的资源。每个人每天都拥有24小时,但其有效性深受健康资本影响。
- 特性:
- 公平性:对每个人而言,总量是基本相同的。
- 不可再生性:逝去的时间无法挽回。
- 不可储存性:无法将今天的时间存到明天使用。
- 战略意义:时间是你进行所有投资的“本金”。如何分配时间,直接决定了你其他所有资本的增长速度。它是衡量机会成本的最终标尺。
3. 🎯 注意力资本 (Attention Capital) - 最宝贵的资源
- 定义:你进行深度思考和专注工作的能力。在信息爆炸时代,这是比时间更稀缺、更宝贵的资源。健康资本是其最直接的能量来源。
- 特性:
- 稀缺性:高质量的专注力非常有限。
- 易耗性:容易被外界信息和内心杂念所消耗。
- 增值性:高质量的注意力投入是知识资本增长的关键。
- 战略意义:注意力是撬动知识增长的杠杆。保护和投资你的注意力,是这个时代最重要的元技能之一。将注意力集中在高价值的活动上,是实现跨越式成长的关键。
4. 🧠 知识资本 (Knowledge Capital) - 创造价值的引擎
- 定义:你的技能、学识、经验、信息储备和解决问题的能力。
- 特性:
- 可增值性:通过投入时间和注意力可以持续增长。
- 可复用性:知识可以被反复使用而不会损耗。
- 网络效应:不同领域的知识连接在一起,会产生1+1>2的效果。
- 战略意义:这是你创造价值的核心引擎。你的知识结构和深度,直接决定了你能解决问题的复杂度和你能创造的价值大小。
5. 💰 财务资本 (Financial Capital) - 提供安全与自由
- 定义:你可支配的金钱和资产。
- 特性:
- 流动性:可以方便地与其他资本进行交换。
- 安全垫:提供抵御风险的能力,让你有底气进行高风险、高回报的探索。
- 战略意义:财务资本是其他资本的“润滑油”和“放大器”。它可以用来购买别人的时间(如外包家务)、购买优质的知识(如课程)、构建社交网络(如参加会议),从而加速其他资本的积累。
6. 🤝 社交资本 (Social Capital) - 价值的放大器
- 定义:你的人脉网络、信誉和影响力。它代表了他人愿意为你提供帮助的意愿总和。
- 特性:
- 连接性:为你带来信息、机会、信任和合作。
- 信任基础:建立在长期的、真诚的价值交换之上。
- 战略意义:社交资本是你个人价值的放大器。一个强大的社交网络,能让你在更短的时间内获取到关键信息和稀缺资源,将你的知识资本和财务资本的效用最大化。
如何运用六维资本?
理解六维资本理论,核心是建立一种 "投资回报率"(ROI) 的思维模式。在做任何决策时,问自己以下问题:
- 投入了什么?:我主要投入了哪几种资本?(例如,读一本书,主要投入的是时间资本和注意力资本)
- 产出了什么?:我期望获得哪几种资本的增长?(例如,读完书,期望获得知识资本的增长)
- 这笔投资划算吗?:这次资本交换的ROI如何?是否有更高ROI的选择?
在后续的 "静态评估" 环节,我们将学习如何具体盘点这六大资本,为你绘制出清晰的"个人资本负债表"。这是制定一切增长战略的数据基础。
第三篇:行动指南(上) - 从静态评估到动态推演
"一张地图不仅能告诉你身在何处,更能告诉你何处可去。" —— PSDS行动原则
在掌握了"六大支柱"和"五维资本"这两个核心理论后,我们拥有了理解世界和自我的"词汇"。现在,我们要开始用这些词汇"造句"——将理论转化为可指导行动的洞察。
PSDS的行动方法论分为三个动态循环的阶段。本篇将聚焦前两个阶段:静态评估(了解现状)与动态推演(规划未来)。这就像一位船长在出航前,必须先全面检修船只、研读海图,然后在脑中模拟数条可能的航线。
行动流程总览

阶段一 · 静态评估 (Static Assessment) - "检修船只与研读海图"
目标:清晰、客观地认知"我是谁"(船只状况)以及"世界是怎样的"(海图状况)。
行动1.1:个人资本盘点 (Capital Inventory)
方法:诚实地创建一份你的"个人资本负债表",量化评估你的五维资本现状。
- ⏳ 时间资本:
- 我每天可自由支配、用于提升的时间是多少小时?质量如何(整块/碎片)?
- 我当前的时间分配模式是怎样的(工作/学习/休息/娱乐)?
- 🎯 注意力资本:
- 我每天能保持高质量专注(心流状态)的时长大约是多久?
- 最容易分散我注意力的三大因素是什么?我是否有应对策略?
- 🧠 知识资本:
- 列出我的核心技能栈,并按"精通/熟练/了解/入门"进行分级。
- 我的"知识护城河"是什么?(即最稀缺、最核心、最难被替代的技能)
- 💰 财务资本:
- 我的"财务自由度"如何?(即现有资产能支持我多久不工作)
- 我的月度现金流是正向还是负向?储蓄率是多少?
- 🤝 社交资本:
- 列出我的核心人脉(强关系):良师益友、核心同事等。
- 我活跃在哪些高质量的线上/线下社群(弱关系)?
行动1.2:外部环境扫描 (Ecosystem Scan)
方法:基于"六大支柱"模型,进行系统性的信息搜集和分析。
- 💻 技术: 我关注的核心技术(如AI, React)处于生命周期的哪个阶段?它的社区活跃度、市场需求量如何?
- 🏢 载体: 目标行业中的头部、成长型、初创公司分别有哪些?它们近期的战略动向、招聘需求和技术栈是什么?
- 📢 品牌: 在我的领域里,最有影响力的个人或公司品牌是哪些?他们是如何建立品牌护城河的?
- 🌍 外部因素: 当前的宏观经济是繁荣还是衰退?行业最新的政策法规或技术标准是什么?
- 🎓 学术与研究: 权威机构(如Gartner, MIT TR)发布的最新技术趋势报告说了什么?有哪些可能改变游戏规则的前沿论文或项目?
阶段二 · 动态推演 (Dynamic Simulation) - "在海图室规划航线"
目标:基于评估结果,在头脑中模拟不同选择路径,并预判其长期回报。
行动2.1:机会与路径建模 (Opportunity & Path Modeling)
方法:定义至少2-3个清晰、具体、可执行的中期发展路径(例如,以3年为期)。
- 示例:
- 路径A (深度专家路线):all-in AI领域,加入一家使用大语言模型的成熟期大公司,在3年内成为该领域的高级算法工程师。
- 路径B (广度成长路线):加入一家B轮的SaaS创业公司,担任全栈工程师,目标是2年内经历产品从1到10的全过程,获得全面的工程与业务经验。
- 路径C (独立探索路线):成为独立开发者,专注于AI Agent应用开发,目标是1年内发布2款产品并获得初步的稳定现金流。
行动2.2:资本投资回报分析 (Capital ROI Analysis)
方法:为每个路径制作一份"资本投入产出预估表",进行量化对比。这是一个思维实验,目的是让你看清不同选择背后的真实"价格"。
- 模板示例(以路径B为例):
| 资本维度 | 预计投入 (Cost) | 预计产出 (Return) |
|---|---|---|
| 时间 | 每周工作60+小时,个人时间极少 | 成长速度极快,时间利用效率高 |
| 注意力 | 需在多任务间频繁切换,压力大 | 锻炼了强大的抗压和多线程工作能力 |
| 知识 | 需快速学习后端、运维等多领域知识 | 知识广度极大提升,获得宝贵的"全栈"经验 |
| 财务 | 初始薪资可能不高,短期回报低 | 获得期权,有远期高财务回报的可能 |
| 社交 | 社交圈局限于创业团队内部 | 获得宝贵的早期创业团队核心人脉 |
行动2.3:设定个人优先级 (Defining Your "Value Function")
方法:明确在当前人生阶段,哪种资本的增值对你最重要。为你的五种资本赋予权重。这是一个深刻的自我对话,没有标准答案。
- 思考:
- 刚毕业(20-25岁):可能知识资本权重最高(>50%),目标是最大化学习,其他资本可以暂时牺牲。
- 职业中期(30-35岁):可能财务资本和知识资本并重,追求事业和收入的同步增长。
- 事业成熟期(40岁以后):可能时间资本(为了自由度)和社交资本(为了影响力)的权重会提升。
- 决策:结合ROI分析表和你的个人优先级权重,选择那个**"加权总得分"最高**的路径。这便是你当前阶段最理性的战略选择。
完成了静态评估和动态推演,你就拥有了一份基于数据和逻辑的、清晰的个人战略蓝图。但这还只是"纸上谈兵"。
在下一篇文章中,我们将进入更激动人心的 《行动指南(下) - 从执行迭代到持续进化》,学习如何将这份蓝图付诸实践,并在真实世界中不断修正和升级它。
第四篇:行动指南(下) - 从执行迭代到持续进化
在上一篇文章中,我们已经在海图室里规划好了理想的航线。但正如所有经验丰富的船长所知,地图并非真实的疆域。真正的航行,充满了未知的风暴、意外的洋流和海图上未曾标记的岛屿。
因此,一个完整的战略系统,不仅需要规划能力,更需要强大的执行与纠偏能力。PSDS的第三阶段"执行与迭代",正是为此而生。它是一个将你的战略蓝图付诸实践,并在真实世界的反馈中不断进化和完善的动态闭环。
执行与迭代的闭环
这个阶段的核心思想,是借鉴了精益创业的"构建-衡量-学习"(Build-Measure-Learn)循环。我们将其改造为更适合个人战略的"执行-衡量-学习-调整"循环。

行动3.1:最小可行性决策 (Minimum Viable Decision) - "派出你的侦察艇"
理念:在做出不可逆的重大承诺(例如,辞职、转行、搬家)之前,先进行低成本、低风险的"试水",以验证你的假设。不要直接让你的主舰(人生)冒险,先派出一艘侦察艇。
- 示例:
- 假设:"我想转行做产品经理,这会让我更有成就感。"
- MVD: 先别急着辞职。利用业余时间,为一个小产品写一份PRD文档;或者在公司内部,主动参与一个项目的产品设计流程;再或者,参加一个产品经理主题的workshop,与真实的产品经理深入交流。
- 验证:通过这个低成本的体验,你可能会发现你热爱的其实是创造,但极度讨厌写文档和开会,从而修正你的路径。
- 假设:"学习Rust语言是当前技术投资的最高ROI选择。"
- MVD: 先不急着买一堆昂贵的课程。跟着官方教程,用一个周末写一个命令行小工具。
- 验证:亲身体验它的编程思想、难度曲线和生态系统。你可能会发现它的理念与你格格不入,或者它的生态在你的目标领域尚不成熟,从而做出更明智的判断。
- 假设:"我想转行做产品经理,这会让我更有成就感。"
行动3.2:建立反馈循环 (Establish Feedback Loops) - "安装你的仪表盘"
理念:如果无法衡量,就无法改进。你需要为你选择的战略路径,设定可量化的关键绩效指标(KPIs),并定期检查。这就像为你的航船安装一套精准的仪表盘,让你随时知道航速、航向和燃料消耗。
- 方法:为你的五维资本设定可跟踪的指标。这并非为了KPI而KPI,而是为了让你对自己的成长有客观的认知。
- 示例KPIs:
- 知识资本:
- 领先指标: 本月完成的课程数、阅读的技术书籍章节、解决的技术难题数。
- 滞后指标: 获得的技能认证、在项目中应用新技能的次数。
- 社交资本:
- 领先指标: 本月新增的有效行业链接数、参加的技术分享会次数、对他人的价值输出次数(如回答问题、分享经验)。
- 滞后指标: 通过人脉获得的机会或关键信息数。
- 财务资本:
- 领先指标: 主业收入、副业收入、储蓄率、投资回报率。
- 滞后指标: 净资产增长率。
- 知识资本:
行动3.3:定期复盘与调整 (Regular Review & Adjustment) - "召开船长会议"
理念:战略不是一成不变的,而是动态适应的。你需要建立"个人战略复盘会议"机制,定期回到"海图室",对照仪表盘数据,重新审视你的航线。
- 建议频率:
- 每月一次(快速回顾):1小时,主要检查KPIs的完成情况,进行微调。
- 每季度一次(深度复盘):3-4小时,进行一次完整的战略复盘。
- 复盘会议议程:
- 回顾数据 (看仪表盘):上个周期的KPIs完成得如何?哪些超预期?哪些不达标?原因是什么?
- 重新评估 (检修船只与重看海图):快速进行一次"个人资本盘点"和"外部环境扫描"。我的状态或外部世界是否有重大变化?(例如,公司组织架构调整,行业出现颠覆性新技术)
- 评估路径 (审视航线):基于新的数据和认知,我当前选择的战略路径是否仍然是最优解?
- 做出决策 (下达指令):
- 坚持 (Persevere):如果一切顺利,继续执行。
- 调整 (Adjust):如果路径正确但战术需要优化,进行微调(例如,改变学习某个技能的方法)。
- 转向 (Pivot):如果发现路径本身存在重大问题,果断转向,重新回到"动态推演"阶段,规划新的航线。
通过"执行-衡量-学习-调整"这个闭环,你的个人战略不再是一个僵化的计划,而是一个与你共同成长的、充满生命力的系统。你将成为一个真正的战略家,在不确定性的海洋中,自信而坚定地驶向你的目的地。
在下一篇,也是本系列最后一篇核心方法论文章中,我们将探讨 《生态整合:打造你的个人战略操作系统》,学习如何将PSDS与其他强大的工具(如OKR, SWOT)结合,构建属于你自己的、独一无二的战略工具箱。
第五篇:生态整合 - 打造你的个人战略操作系统
“如果我看得更远,那是因为我站在巨人的肩膀上。” —— 艾萨克·牛顿
至此,我们已经完整地学习了PSDS的理论框架和行动闭环。你可能会问:这套系统和我之前了解的SWOT分析、OKR、人生设计等方法是什么关系?我需要抛弃它们吗?
答案是:完全不需要!
PSDS的独特价值,不在于创造一套全新的、封闭的体系,而在于提供一个**"元框架" (Meta-Framework),一个能将其他优秀工具和方法论作为"插件"或"App"集成进来的个人战略操作系统**。
它告诉你在什么时候、哪个环节,应该调用哪个具体的工具,从而让这些工具的威力发挥到最大。
PSDS:你的个人战略操作系统
想象一下,PSDS就是你手机的操作系统(iOS或Android),而那些具体的方法论就是功能各异的App。操作系统负责底层的资源管理和流程调度,而App则在特定场景下完成具体任务。

如何"安装"你的效率App?
用于"阶段一:静态评估"的App
这类工具能帮助我们结构化地看清"我是谁"以及"我如何创造价值",是进行资本盘点和环境扫描的利器。
- 🌐 个人商业模式画布 (Business Model You)
- 核心思想:将商业模式画布的九个模块(如核心资源、价值主张、客户群体)应用于个人,可视化地分析职业生涯。
- 集成方式:这是我们进行 "行动1.1:个人资本盘点" 和 "行动1.2:外部环境扫描" 的极佳可视化工具。你可以用它来完整地绘制你的"五维资本"(对应"核心资源")和"六大支柱"的分析结果,形成一张完整的个人价值创造图。
- ⚔️ SWOT 分析 (个人版)
- 核心思想:评估个人的优势 (Strengths)、劣势 (Weaknesses)、机会 (Opportunities) 和 威胁 (Threats)。
- 集成方式:这是在 "静态评估" 中进行快速诊断的利器。其中 S/W 对应了对内的"资本盘点",而 O/T 对应了对外的"环境扫描"。它可以帮助你快速抓住主要矛盾。
用于"阶段二:动态推演"的App
这类工具帮助我们打破思维定势,探索和模拟多种可能性。
- 💡 人生设计 (Designing Your Life)
- 核心思想:源自斯坦福大学,主张将"设计思维"(同理心、定义问题、头脑风暴、原型制作、测试)应用于人生规划。
- 集成方式:其理念完美契合PSDS的后半程。它的"奥德赛计划"(Odyssey Plans),即一次性设计三个完全不同的五年计划,正是我们 "行动2.1:路径建模" 的绝佳实践。其核心的"原型制作 (Prototyping)"思想,正是 "行动3.1:最小可行性决策" 的精髓。
用于"阶段三:执行与迭代"的App
这类工具帮助我们将战略落地,确保行动不偏航,并保持高昂的动力。
- 🎯 OKR (Objectives and Key Results)
- 核心思想:一套强大的目标管理框架,通过设定一个挑战性的"目标 (Objective)"和3-5个可量化的"关键结果 (Key Result)"来确保目标的可衡量性。
- 集成方式:这是我们 "行动3.2:建立反馈循环" 的核心引擎。在你选定战略路径后,可以用OKR来定义每个季度的具体目标,替代传统的KPI,从而在 "行动3.3:定期复盘" 中进行有效跟踪。
- 🧠 WOOP 思维模型
- 核心思想:一个科学的实现愿望的方法,包含四个步骤:愿望 (Wish)、结果 (Outcome)、障碍 (Obstacle)、计划 (Plan)。其关键在于让你提前预想障碍并制定应对计划。
- 集成方式:这是一个绝佳的微观执行工具。当你使用OKR设定了目标后,可以用WOOP来思考每一个KR的具体执行路径,它能极大地提升你在面对困难和拖延时的行动成功率。
总结:你的个人战略工具箱
PSDS 本身不提供所有问题的答案,但它为你提供了一个强大的"储物架"和"工作台"。它让你从一个盲目收集各种"锤子"(效率工具)的工匠,转变为一个知道何时该用扳手、何时该用螺丝刀的系统工程师。
真正的战略大师,不是拥有最多的工具,而是能根据不同的任务,构建出最高效的工具组合。
| PSDS阶段 (操作系统) | 推荐安装的App (效率工具) | 核心功能 (解决什么问题) |
|---|---|---|
| 阶段一:静态评估 | 个人商业模式画布, SWOT分析 | 清晰地绘制现状,看清"我在哪"。 |
| 阶段二:动态推演 | 人生设计 (奥德赛计划) | 创造性地构想未来,探索"我去哪"。 |
| 阶段三:执行与迭代 | OKR, WOOP思维模型, 人生设计(原型制作) | 确保行动落地,高效地"怎么去"。 |
现在,你可以开始检视自己已有的工具,将它们放入PSDS这个操作系统的相应流程中。最终,你将打造出一个高度个性化、随需应变、且威力强大的个人战略工具箱。